关于举办2025年度孤独症及相关发展障碍儿童康复专业技术系列培训课程的预通知
各有关单位及个人:
为了推动“十四五”时期我省残疾人事业高质量发展,全面提升我省孤独症、智力障碍、语言沟通障碍等相关神经发展障碍儿童的精准康复质量,广东省残疾人康复协会联合武汉麟洁康复医疗中心推出2025年度孤独症及相关发展障碍儿童康复专业技术系列培训课程。课程将围绕上述发展性障碍儿童的核心障碍及其相关功能局限的康复和适应性行为的建设以及专业人员康复技术的有序扩展分层提升而设置,注重以国际发展性障碍康复领域的标准化实践为基础,结合本土化研究、实践和专业人员培训经验而设计。现将有关安排通知如下:
一、培训计划


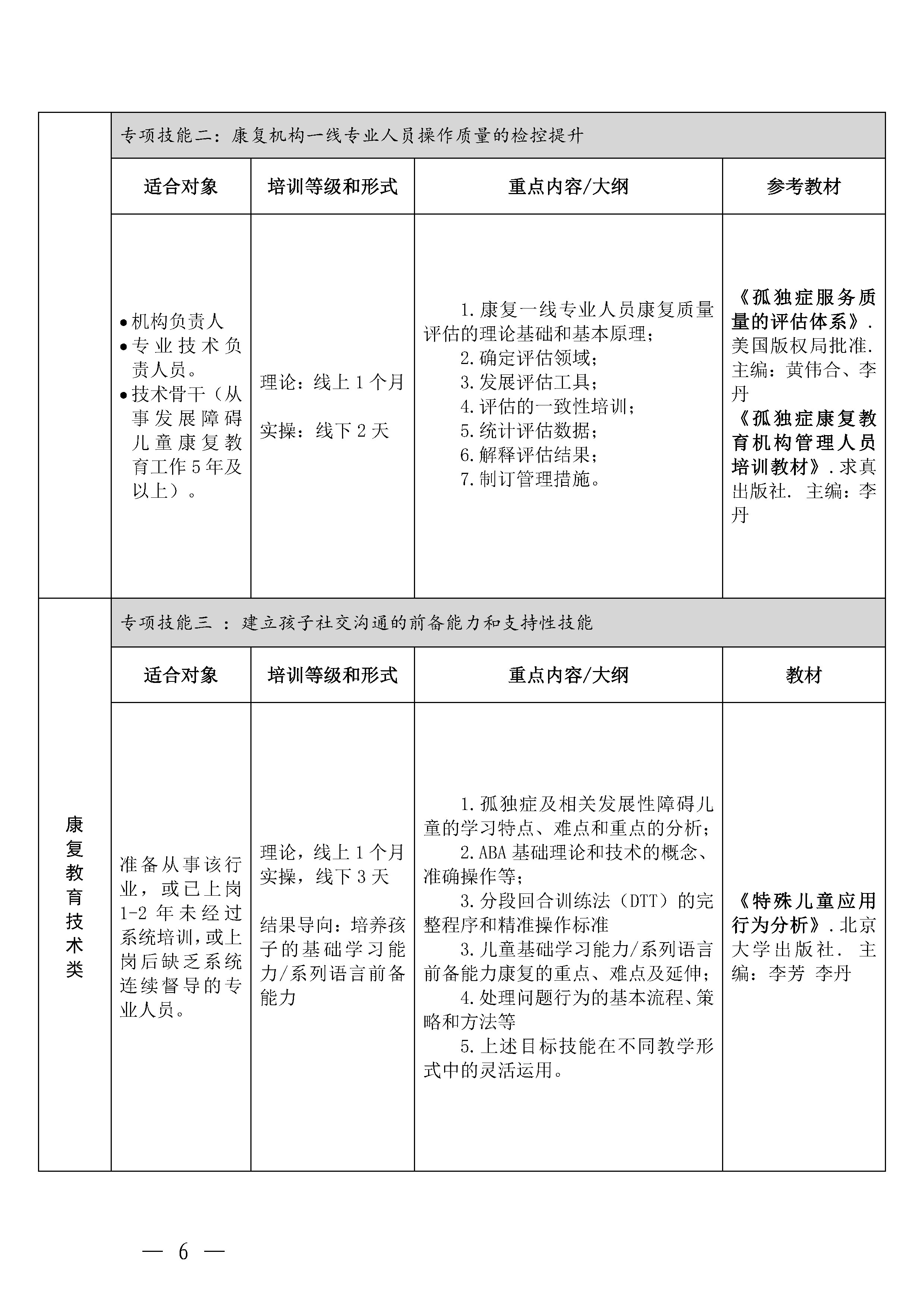
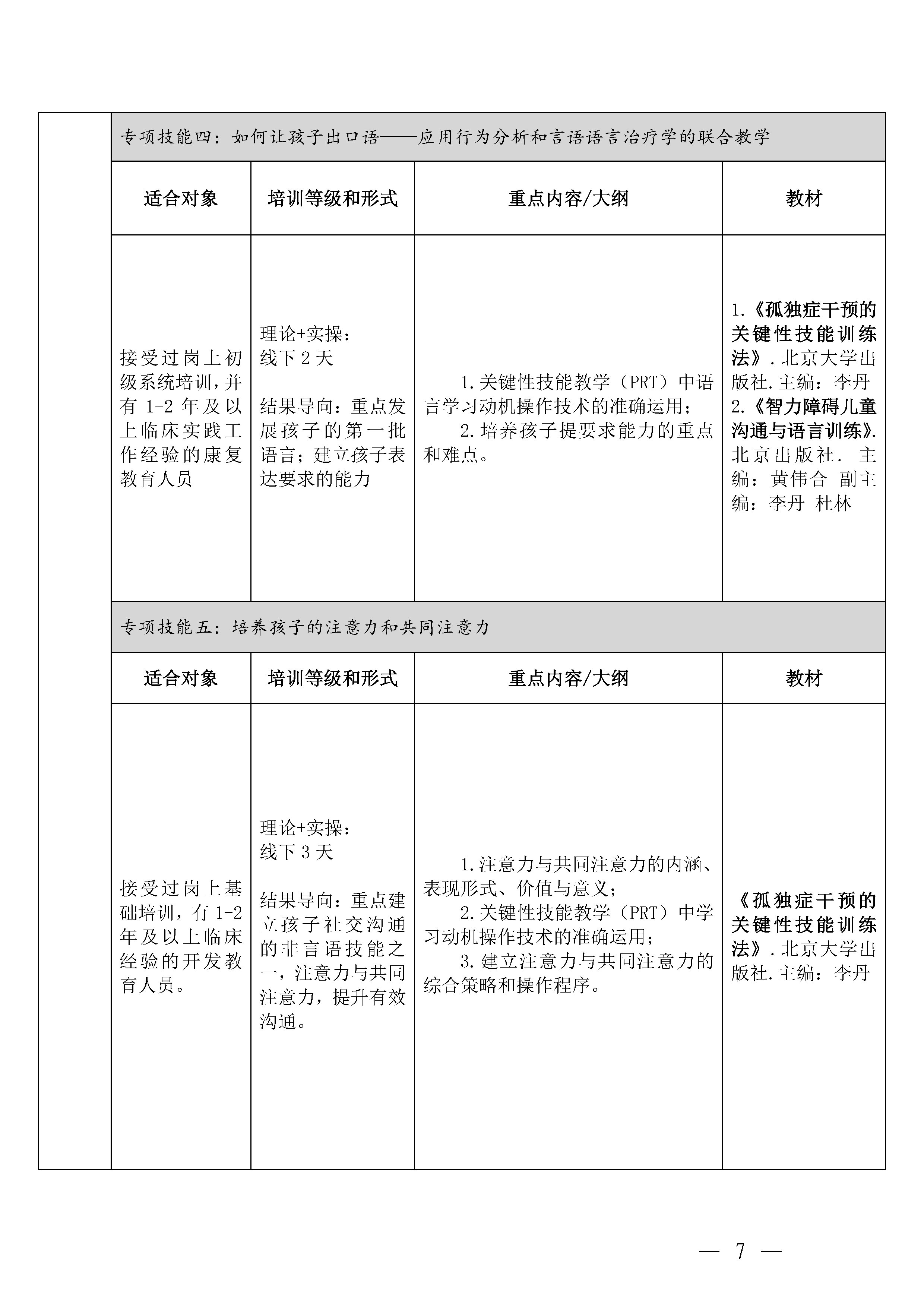
二、培训对象及名额
(一)培训对象:从事残疾儿童康复教育工作的康复教师、康复治疗师、儿保医护人员等专业人员。
(二)培训名额:每场培训限报60人,培训名单经审核后方可参训。康复协会会员单位在职员工优先。
三、主要讲者
详见附件2。
四、其他事项
(一)各期培训具体安排(培训日期、地点、培训要求、报名方式、费用及缴费方式等)详见后续发布的各培训场次通知文件。
(二)完成各期培训内容的学员将颁发由省残疾人康复协会、武汉麟洁康复医疗中心联合出具的培训证书,并授予相应学习时长的继续教育证明。
(三)为尊重研究者和版权,未经允许不得录影录像。课堂资料、数据、图片等内容未经授权不得发布或商业转售。
(四)一经缴费,不作退费。如遇身体不适或突发情况不能参训,保留学员资格,顺延下一期参训。
五、联系方式
(一)武汉麟洁:刘荣连,13638698969(咨询培训内容相关事宜);
(二)康复协会:洪光圻,020-83865225,15118885929(咨询报名、继续教育学时事宜)。
附件:1.系列培训课程大纲
2.系列培训课程讲者简介
广东省残疾人康复协会
2025年2月13日
关于举办2025年度孤独症及相关发展障碍儿童康复专业技术系列培训课程的通知.pdf









相关新闻
- 关于邀请加入广东省残疾人康复协会单位会员的函2026-02-03
- 关于举办教学质控督导师(初级)培训班(第二期)的通知2026-05-07
- 关于更新发布“粤康教网”2026年度康复课程的通知2026-04-17
- 关于举办特殊儿童“身心智整合发展”课程系列基础理论课程培训班(总第14期)的通知2026-04-17
- 关于举办特殊儿童“身心智整合发展”初级康教师系列培训课程(总第7期)的通知2026-04-17





